cybernétique
(grec kubernêtikê, de kubernân, gouverner)


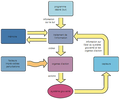
Science de l'action orientée vers un but, fondée sur l'étude des processus de commande et de communication chez les êtres vivants, dans les machines et les systèmes sociologiques et économiques.
Platon, dans ses dialogues, utilisait déjà le terme « cybernétique », qu'il illustra de nombreux exemples, allant du pilotage d'un navire au gouvernement des hommes. Il avait saisi la structure de tous les processus d'action orientée vers un but, fondée sur la comparaison de l'évolution du système gouverné avec son évolution désirée dans une structure à rétroaction.
Au cours de la Seconde Guerre mondiale, des spécialistes américains du radar ont appliqué leurs connaissances des chaînes de réaction électroniques à la conception de servomécanismes très performants, capables de suivre une cible et de la détruire sur ordre d'un calculateur de tir. Les échanges entre physiciens, électroniciens et mécaniciens, auxquels se joignirent biologistes, sociologues, économistes, se poursuivirent sous l'égide de Norbert Wiener, qui, dans son ouvrage Cybernetics (1948), mit en évidence l'unité structurelle de processus aussi différents que le guidage d'un missile et la régulation du taux de gaz carbonique dans le sang. L'influence du mouvement cybernétique sur la science moderne se manifeste par l'apparition dans les disciplines les plus diverses de schémas rappelant ceux de l'automatique et de l'informatique. Les analogies entre les systèmes matériels et les mécanismes de la vie sont cependant partielles. L'apport de la cybernétique réside plus dans la méthodologie que dans le transfert direct de connaissances d'une discipline à une autre.

